Zum Inhalt springen
Kindertagesstätte Regenbogen Spenge
Elterninitiative seit 1985
Willkommen
Aktuelles
Über uns
Kurzportrait
Informationen
Elterninformationen
Kita-Integration
Konzept der Kita
Geschäftsordnung
Satzung
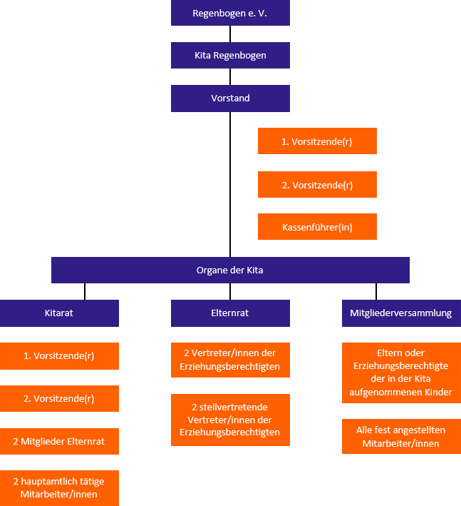
Organigramm
Team
Gruppen
Ü3-Personal
U3-Personal
Alltagshelferin
Hauswirtschaft
Rundgang
Innenbereich
Ü3-Räume
U3-Räume
Gemeinschaftsräume
Aussenbereich
Presse
Download
Kontakt
Home
➤
Über uns
➤
Organigramm
Organigramm
»Regenbogen e. V.«
Scroll Up
Suchen nach:
Suchen